VPS solution
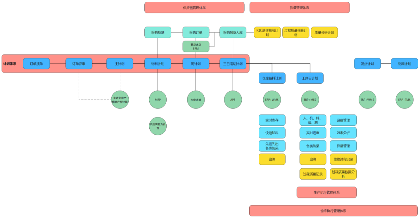
1.快速按照当前订单状况及产能、物料状况反馈营销及客户承诺交期
2.订单执行过程中及时发现异常并进行重新调度确保准时交付,或者提前预警
3.从单个订单来看,要能随时根据产能、物料状况来决定何时投料生产
1.快速按照当前周计划排查物料齐套并转要货计划
2.快速按照库存及采购结果回复预计齐套日期。
3.快速按照齐套查核结果反馈采购或内部工序以督促准时交货,有异常及时 预警。
1.快速采用动态分配算法进行周计划齐套运算
2.按照周计划运算结果自动转为对供应商要货计划
3.通过SRM平台拉动供应商按照要货计划精准送货
4.通过算法最大化的拉动供应商精准送货,并且让自己的库存最小化。
1.依照周计划快速给出齐套建议。
2.依照周计划自动转锁1看2的滚动计划。
3.依照3天滚动计划,快速进行库存分配计算齐套并给出预警建议。
4.依照3天滚动计划,快速转为日计划下发转工序日计划。
5.依照3天滚动计划,快速产生仓库备料计划。
1.以锁定日计划驱动自动产生备料任务。
2.自动按照任务进行按照产线、班组、车间汇总。
3.WMS执行完毕后自动产生ERP账务
可快速按照日滚动计划进行拖拽式派工
电话:13681829226
邮箱:sales@factoryeasy.com.cn
地址:苏州市苏州园区东平街282号汉嘉大厦2020室